
2018开年之际,银行的“金饭碗”被打破,这或许是对我们每个人最好的启示。
作者:陌上桑(资深媒体人)
2018年开年,银行就掀起一阵阵裁员潮,闹得业内人心惶惶。
先是国内银行业一个月间关闭网点89个,然后是澳洲国民银行NAB突然宣布,在2020年前要裁掉18%的员工,这意味着6000人将失去饭碗。

而就在6年多前,民生银行行长还说:利润太高了,有时候自己都不好意思公布。
几年间,银行可谓是“凤凰变土鸡”,净利润增长接近于0,裁员潮刚刚开始。
其实,据预测,将近一半的人在未来10—15年都会面临失业。
有银行业的前车之鉴,于我们自己,又能做些什么,避免中年失业、下岗呢?
裁员巨浪席卷全球性银行业

在澳洲,除了上面提到的国民银行,澳新银行(ANZ)、联邦银行(Commonwealth)、西太平洋银行(Westpac)等几大行早已“下手”,在2017年,这3家共裁员2498人,占员工人数的1.5%。

可以说,银行业裁员大幕刚刚来开,高潮远未到来。今年,预计至少将有2万名员工会被澳洲四大行扫地出门,而这次裁员状况之剧烈,被认为是银行发展史上之最。
除了澳洲,2017年其他国家的银行也不约而同地选择了大幅裁员:
在日本,最大的银行三菱日联,宣布裁撤1万;瑞穗银行会削减1/3员工,近万人将顿时失业;
苏格兰皇家银行打算关闭259个分支银行及网点,裁员680人……
就连华尔街九大投行亦未能幸免:
截至去年9月,高盛已裁员超400人,主要是证券部门的交易员及销售人员。还有一个数据能很好地说明其裁员力度之狠——在2000年顶峰时,高盛纽约总部的现金股票交易柜台有600名交易员,而现如今只剩下2人“留守空房”;

花旗银行的一份统计报告也显示,预计个人金融银行业务在2015—2025年之间将裁员30%,其中,美国和欧洲的银行会裁掉约180万名全职员工,比金融海啸时期失业的人数还要多10倍以上;
德意志银行年终奖泡汤,裁员数千人;
瑞信银行在2018年底前,将在全球范围内裁员5000人;
……

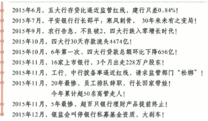
而在中国国内,2017年银行业不仅关闭了几百个网点,数万银行业从业人员失业,很多行业内隐藏的问题还被暴露出来:
据知情人士爆料,2017年平安银行裁员近6600人。
浦发银行成都支行,用1493个空壳公司,意图掩盖775亿不良贷款,被银监会开了张4.62亿的罚单。
中国邮储武威支行行长,非法挪用理财资金30亿被终身禁业,12家银行一起被罚了2.95亿。
黑龙江省工行6支,金额54.7亿元理财产品涉嫌违规;
甘肃邮储银行违法违规套取票据资金,涉案金额79亿元;
……
同时,随着网上银行、手机银行的普及,ATM机流水的手续费无法超过其成本,致使世界各地大量ATM机被撤。
如今银行业的“灾难”正如影视作品中呈现的那样:
前一秒还在嬉闹、看书,安享美好度假时光的人们,下一秒就被如山浊浪或者超级飓风,吓得目瞪口呆、尖叫着四散奔逃。
不是生活太残忍,而是我们绝大多数人,都在安逸的生活中耗损了敏锐的觉察能力,对新时代的力量视而不见,对其到来的速度习惯性低估……

银行业曾经的“黄金时代”

曾经,银行业的辉煌大家有目共睹。
不怕暴露年龄地说,笔者大学毕业时,中国银行业如日中天,大学毕业生都打破头往里挤,能挤得进去的绝对都是各路英豪,要么能力超群、要么关系灵通。
笔者同届隔班校花级美女因有民歌特长,而在一众竞争者中脱颖而出进入建行总行,成为当年毕业季最被津津乐道的话题,她本人也成为众人艳羡的焦点对像。
以前听过一个段子,银行躺着挣钱、证券坐着挣钱、保险跑着挣钱。金融三大行业在国内都是挣钱的营生,银行更是其中的佼佼者。
制度性的存贷利差、铁公基稳增长、房地产黄金十年都让银行业舒舒服服地挣够了钱。即便实体经济的举步维艰,也并没有妨碍各大银行利润年年保持高增长。
数据能够有力佐证:2008年,中国银行业金融机构总资产达61.1万亿;2009年,14家上市银行净赚4348.33亿,占上市公司总额的40%;2010年,中国银行业净利润8991亿元人民币;2011年中国银行业净利润破万亿,达10412亿,日赚28亿……这样的烈火烹油之势一直延续到2014年。
这真的是整个行业躺着就能赚钱的时代,从事这一行业的人手里捧得都是要被人嫉妒到眼红的“金饭碗”。
然而,盛况之下,谁会想到,不到5年时间,中国银行业就从“利润高得不好意思说”到了净利润增长接近于零,经济增速放缓、企业盈利状况欠佳的境况!

其实,总结一下,银行业的这种火箭坠落式下跌就没那么难以理解了。
信息技术的提升,带来客户行为习惯的改变,是银行业裁员瘦身的主要原因。
越来越多的客户通过电子化渠道接受金融服务,上市银行的电子银行替代率已达到95%以上,这意味着银行减少了对传统物理网点的依赖。
想一想,你有多久没有使用现金消费了?
在买个煎饼都能微信支付的时代,不到万不得已,谁还愿意大老远跑到银行网点或者ATM机去取一堆脏兮兮、油乎乎的现金呢?而且携带起来还不方便!
用户减少就意味着业务缩减,也就用不到那么多工作人员了,银行当然只能裁员、撤机,以减少支出、提高效率,改善经营效果了。
巴克莱前CEO曾表示:未来,全球银行业要裁减一半的员工和分支,才能在汹涌的科技变革中求得生存!
乌云蓄势,皆等雨来;盛世之下,一片欢腾。

银行业的跌落就如《红楼梦》里的贾府。在鲜花锦簇之时,王熙凤是不会仔细思量秦可卿的托梦一般,正如在新时代到来前,谁都不会相信银行这么好的行业,会如此迅速地衰落。
手捧金饭碗的人们,还没从懵懂中醒来,就被时代的列车抛出了本该随惯性前行的轨道。
人工智能才是你下岗的终极原因?

十多年前,电影《I,Robot》描绘出2035年在芝加哥“人机共存”的场景:
清早,你被快递员的敲门声叫醒,然后从一个机器人手中接过快件;上班穿过市中心广场,人流中偶尔会有擦肩而过的机器人,不小心撞了你,会边说sorry,边弯腰帮你捡起掉落的公文包;人类报案说机器人偷走了他的干洗衣服,警察在路上追逐一个拿着包狂奔的机器人……
而如今,这一幕已经不再是电影中大热的话题,而是现实世界里,人们跃跃欲试、准备有所建树的一个领域了。
而这也正是传统银行业遭受重大冲击的一个主要原因。可以说,金融行业的巨变始自互联网,兴于人工智能,而区块链正在赶来的路上。
支付宝改变了用户的支付习惯,余额宝改变了用户的储蓄习惯,P2P网贷改变了企业的融资习惯……这些都极大地挑战了银行业的盈利模式,更别提房地产市场的衰落,又给了银行业当头痛击。
2016年,银行业失业潮开始逐渐蔓延。

金融科技的快速发展让行业变化进程加速。BCG在此前发布的《全球金融科技的发展趋势》报告中提到,过去,金融科技公司帮助银行优化服务,抗衡竞争对手;现在金融科技公司在金融服务领域中更加积极,亲自上阵,推动这一领域的颠覆式创新与重塑。
澳洲国民银行首席执行官Andrew Thorburn在宣布裁员后接受采访时说:“因为新技术的应用,我们必须要重新评估员工。很多工作可以由AI完成。”
据悉,澳洲国民银行此次裁员将会耗费高达8亿美元的成本,而让他们不惧于高额成本的原因是,到2020年预计总成本将能节省超过10亿美元。里昂证券(CLSA)分析师Brian Johnson对于这一举措表示:“目前澳洲银行业提高盈利的唯一杠杆就是消减成本。我们正处于一个低增长经济的态势,通胀率高于3%。”
银行业采用人工智能替代人类已经成为普遍趋势。比如,苏格兰银行最近就决定用机器人取代投资顾问来为客户做出投资决策。机器人将为消费者提供顾问服务,就他们的财务状况回答各种问题。并且根据客户的个人实际情况,建议客户向哪些基金投资多少金额,然后抽取一定佣金。
这就意味着,那些被裁员的员工不是因为业绩不好、工作能力不够,而是这整个工种都将可能被人工智能所替代!

未来,你可能也保不住饭碗

早在1994年出版的《失控》中,作者凯文•凯利就预测:“二十年内,传统银行会消失。”
可是,有多少人看了他的书后,认真去揣摩他的预测了?
2014年,德勤会计师事务所和牛津大学联合发布的报道中就说,在未来预计有1000万的不熟练工种将会被机器人取代;在2033年之前,全世界45%的工作将会被机器人广泛取代。
之后,每年都有这类研究报告警示世人。显然,未来保不住饭碗的可不止银行一个行业呢!
据报道,美国已经有十家律所聘用了Ross,一个背后由IBM人工智能系统支持的虚拟助理。Ross可以同时查阅数万份历史判决,并勾画重点。它能够听懂普通人所说的英文,并给出逻辑清晰的答案。以前需要500名初级律师完成的工作,它数分钟内就能够解决。
美国顶级量化对冲基金已经开始大量使用机器学习技术进行策略建模,而他们使用的技术和Alphago背后的人工智能技术是类似的。
今天,对银行来说,曾经引以为傲的大量线下网点正成为它们最大的累赘,遍布街头的ATM机正沦为“废铜烂铁”,而明天,这样的命运就有可能降临到我们每个人的头上——所从事的行业变得面目全非,个人的工作技能突然一文不值。

一日千里的科技让坚固变得脆弱、让屹立不倒变得迅速坍塌,过去可能要用几代人命运承担的大变革,我们要在未来十几年内孤独面对:在看不到的地方,你身处的行业,正如大地坍塌,最终只剩下熔岩中的廖廖孤岛。
洪流奔涌,我们该如何荒岛求生?

“我今年36岁了,除了收费啥也不会!”前一段你肯定被这位把“青春都献给收费事业”的“大妈”刷过屏。
以及华为裁撤40岁以上员工、中兴工程师无奈跳楼,这些时代变迁过程中出现的敏感事件不时撩拨我们紧张、焦虑的神经。
每每看到或听到这些新闻,我们都难免会去感慨:社会太残忍!甚至内心会觉得不公平,每个人都会变老啊!然而,在社会发展洪流中,任何人都拗不过大势,感慨、抱怨没有任何用。
曾经靠接班或托关系混进国企,企图拿一辈子“铁饭碗”的人,1998年一场改革,下岗分流、梦断体制。诸如此类的“不可抗力”让你根本没有可能反抗命运的嘲弄。

那么,我们该如何求生?
对于个体来说,我们能做的,是尽量抓住一切带有想象和创造元素的稻草,尽量逃避被淹没的可能。
首先,必须摒弃的就是“一劳永逸”的思想,时刻保留“防身术”。
《圣经•旧约》里,当上帝决定惩罚不听话的人类时,诺亚提前造好了方舟,并且采集了全世界的动植物样本,在洪水到来的时候,他和家人一起上了方舟,躲过了大洪水。
北魏末年,社会盛世之际,当时乃一个屌丝的后来北齐神武帝高欢,根据全国阶层高度固化、民众生活清苦,首都洛阳的权贵们生活奢靡等种种迹象,认定大厦将倾,于是散尽家财以结天下豪杰,才有了建立功业的资本。
所以,从今日起,尽量让自己的工作具有更多的创造性内容吧,去努力掌握一门以想象力为核心的技能,尽量观察信息的风口,并不断迭代自己的认知储备。
旧职业的消亡只是开始,在新时代的巨震中,每个人的价值都有机会被重构。

还以银行业为例,传统银行业的衰落是A面,B面是新兴行业和方向的飞速发展:快捷(手机银行、网上银行)支付业务迅猛、信贷业务后劲十足、区块链逐步从底层解构金融行业……
德勤集团和欧洲金融管理协会2017年开展的一项调查显示,在被调查的10家金融服务公司中,有9家正在使用人工智能技术。
美国著名商业银行JP摩根银行首席运营官马特•泽玛斯曾表示:“我们要保证行业领头羊地位,就必须得在金融科技上拔得头筹。”JP Morgan不仅在金融技术领域走在行业前沿,还专门设立了技术中心,聘用约4万名技术工作者,技术预算达96亿美元,专攻大数据、云计算和机器人。此外,它还和英特尔、微软等30多家企业组成了一个新的区块链联盟,以开发相关的标准和技术。
美国大型投资公司摩根士丹利也计划用算法武装其1.6万名理财顾问,提供交易建议、接管常规任务、定制户提醒等,协助真人顾问更好地为客户提供理财方案,MS内部还将这一项目称为“下一个最佳行动”。
另外,有裁员就一定会有新需求,如果你一直关注行业的风云变幻,那么你才有可能去为新的机会早做准备。不管是大数据、云计算还是人工智能、区块链,任何一个领域你都能进去有所建树。
其他行业亦是如此,自强才是真理!人生最不能放弃的,就是不断地自我成长。只有通过个体努力,达成随时能够脱离“稳定”的状态,我们才能成就一个更美好的自己!
2018开年之际,银行的“金饭碗”被打破,而这,或许是对我们每个人最好的启示。